长春经济技术开发区
|

当前位置: 麻将胡了2体验版pg模拟>> 专题>> 国家生态工业示范园区信息平台>> 绿色发展

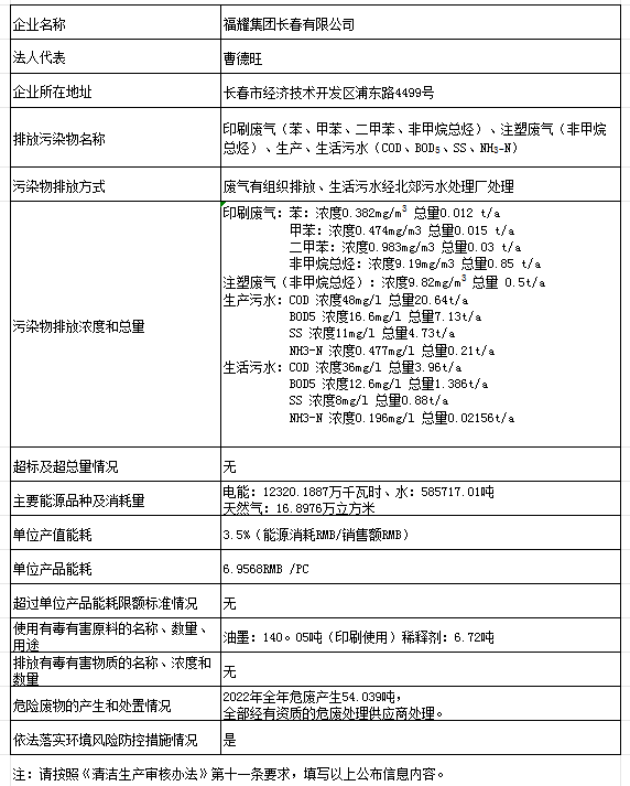
清洁生产审核重点企业相关信息公布情况(福耀玻璃)-麻将胡了2体验版pg模拟

发布时间:2023-07-06 13:52 信息来源:
责任编辑:

主办单位:长春经济技术开发区管理委员会办公室

地址:长春市吉林大路6188号  联系电话:0431-84644211  政务大厅:0431-89960186

网站标识码:2201000008  

网站地图

网站地图